猫咪胖嘟嘟的虽然可爱,但很容易导致健康问题,比如关节炎、心脏病、糖尿病等。因此,如果你家猫咪的体重已经超标了,应当及时调整它的饮食,帮助它维持健康的体重。今天,我要为大家深度测评元更元减脂猫粮,看看这款猫粮适不适合猫咪减肥~
●参考售价:47/50元/斤
●生产厂家:山东汉欧生物科技有限公司
一、原料分析
1.动物性原料
●蛋白质主要来自鲜带骨鸡肉和冻鸡胸肉,鸡胸肉属于高蛋白、低脂肪的肉类,适合增肌减肥。
●内脏占比11.5%(鸡肝+鸡心),鸡肝占比稍高,总体还算ok~
●动物性原料总占比94%(67.1%+15.8%+8.6%+2.5%),非常符合猫咪作为纯肉食动物的天性。而且是单一肉源,属于低敏配方。
2.其他原料分析
●粗纤维来源是纤维素、南瓜和魔芋粉,南瓜富含膳食纤维,特别养胃;魔芋粉的热量低,纤维含量高,可以有效增加饱腹感,减少食欲,促进肠道蠕动,同时还有降血糖、降血脂的功效。
●裂壶藻油(0.2%)是DHA的优质来源,有助于大脑发育和皮肤健康,同时其抗氧化特性对整体健康有益。
●额外添加多种中药成分(党参、茯苓、白术、甘草),主要功效是健脾益气,有助于改善因脾虚导致的消化吸收功能减弱和代谢问题。
3.添加剂分析
添加剂方面没有什么特别的地方,主要使用了螯合/络合形式的矿物质,更容易生物利用率更高,对肠胃刺激更小。
●产品详情页有这款猫粮的详细供应商信息,透明度OK
●代工厂是山东汉欧,品控OK~
二、营养数据&检测报告
1.营养保证值
粗蛋白质≥60%,粗脂肪≥9%,粗纤维≤7%,钙≥1.2%,总磷≥1%……符合国标、AAFCO、fediaf的猫粮营养标准。
2.检测报告
✔粗蛋白质实测64.51%,高端猫粮水平,营养价值很高;
✔粗脂肪实测14.6%,比较低~
✔钙含量实测1.47%,总磷实测1.15%,钙磷比1.28:1,正常;
✔淀粉未检出;
✔镁含量实测0.10%,接近低镁配方(<0.1%);
✔Omega-6:Omega-3=7.7,还不错(1-10:1是正常,3-5:1更优秀);
✔未检出黄曲霉毒素、重金属、沙门氏菌、BHA、BHT等有害物质,安全卫生。
三、适口性测试
1.颗粒&气味
元更元低脂猫粮的颗粒大小适中,呈棕褐色,表面十分干爽,不容易导致猫咪黑下巴问题。猫粮闻起来比较香,没有腥臭味。
2.适口性反馈
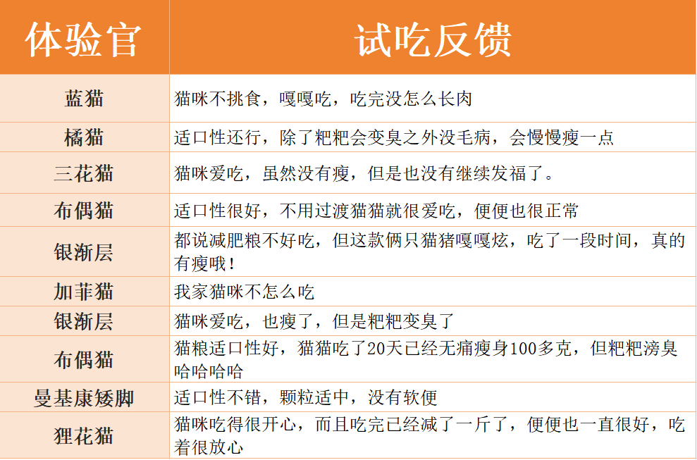
为了观察这款猫粮的适口性,我们邀请了几名铲屎官一起给家里的猫咪试吃,随后收集了大家的具体反馈:
综合评价
元更元减脂猫粮的配方非常优秀,是一款高蛋白、低脂肪、0碳水的猫粮,适合需要控制体重的成年“小猪咪”和老年猫。
另外,这款猫粮的配方比较低敏,还添加了多种健脾益气的中草药成分,对猫咪的肠胃健康也比较友好。
不过,如果是肝功能不全或有慢性肾病、尿酸结石的猫咪,或者是无法适应高蛋白猫粮的猫咪,不建议选择这款猫粮。
