猫粮选得好,猫咪健康没烦恼~今天要给大家测评的是有鱼海陆臻选2.0猫粮,这款猫粮的销量特别高,售价适中,不知道具体品质如何呢?感兴趣的铲屎官一起来看看吧!
参考售价:19-24元/斤
生产工厂:泰安泰宠宠物食品有限公司
一、原料分析
1.动物性原料
●蛋白质主要来自鸡肉粉、鲜鸡肉和鳕鱼粉,按一般品质排序:鲜肉>冻肉>肉粉,所以整体肉源不算很优秀。
●额外添加少量冻干鸡肉、蛋粉和奶酪,可以进一步提升蛋白质含量和适口性。
●脂肪来源是鱼油和鸡油,鱼油含量比较高,与鳕鱼粉搭配,能提供大量优质omega-3不饱和脂肪酸,改善猫咪的毛发质量。
动物性原料总占比80%左右,中等偏高。
2.其他原料分析
●淀粉原料是木薯粉和红薯粉,不含谷物和豆类,相对低敏好消化。
●啤酒酵母粉是天然诱食剂,也能提供维生素B、膳食纤维等营养。
●亚麻籽、紫菜粉和蔓越莓干也是膳食纤维来源,亚麻籽还含有植物性omega-3不饱和脂肪酸,辅助美毛。
3.添加剂分析
●枯草芽孢杆菌(益生菌)和低聚木糖(益生元)可以辅助调节猫咪的肠道菌群,改善肠胃功能。
●丝兰提取物可以减少粪便异味,提升蛋白质吸收率。
●添加剂中包含多种B族维生素,能提升猫咪的皮肤免疫力。
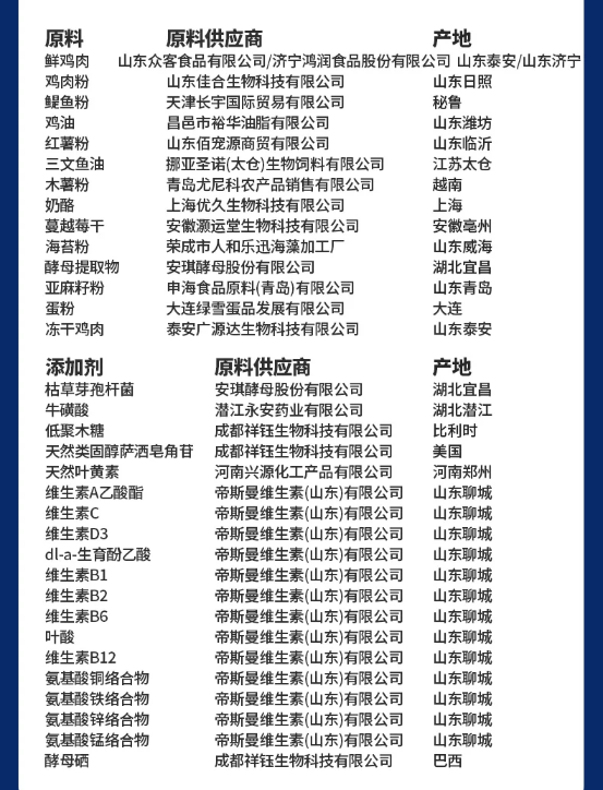
产品详情页有展示这款猫粮的各种原料供应商信息,透明度非常高;
代工厂泰安泰宠宠物食品有限公司,品控OK~
二、营养数据&检测报告
1.营养保证值
粗蛋白质≥40%,粗脂肪≥15%,粗纤维≤5%,钙≥1.0%,总磷≥0.8%……远超国标、AAFCO、fediaf的猫粮营养标准。
2.检测报告
✔粗蛋白质实测42.34%,比较高,可以避免猫咪肌肉流失;
✔粗脂肪实测17.1%,中等;
✔钙含量实测1.41%,总磷实测1.14%,钙磷比1.24:1,正常;
✔淀粉估算19%左右,优秀;
▂粗灰分偏高,说明鸡肉粉和鱼粉的骨头含量比较高;
✔未检出黄曲霉毒素和沙门氏菌,重金属检测无异常。
三、适口性测试
1.颗粒&气味
鱼油海陆甄选2.0猫粮的颗粒大小适中,颜色特别深,里面的冻干很多,而且很酥脆。猫粮闻起来很香,有一点点腥味,表面不会很油腻。
2.适口性反馈
为了观察这款猫粮的适口性,我们邀请了几名铲屎官一起给家里的猫咪试吃,随后收集了大家的具体反馈:
综合评价
总的来说,有鱼海陆臻选2.0的肉源不算好,但营养数据很不错,适合大多数猫咪。
配方中添加了多种美毛成分,包括鳕鱼粉、三文鱼油、蛋粉、亚麻籽、B族维生素等,可以减少猫咪掉毛的情况。
最后,这款猫粮的配方介绍相对清晰,原料溯源信息非常详细,检测报告也还可以,产品透明度很高。
来自宠医
